010-800-030-0210  

 

¸¸µé¸é¼­ ¹è¿ì´Â PLL
PLL ¿ø¸®¿Í 7§Ö´ë 100ä³Î PLL VFO ½ÇÇè

HL1INF   

 

 ¿ì¸®°¡ »ç¿ëÇÏ´Â ´ëºÎºÐÀÇ ¹«¼±±â±âÀÇ Á֯ļö »ý¼ºÀº PLLÁ֯ļö½Åµð»çÀÌÀú ¹æ½ÄÀ» »ç¿ëÇϰí ÀÖ´Ù. ¹°·Ð ±Ù·¡¿¡ ¸¸µé¾îÁö´Â HF(´ÜÆÄ)Æ®·£½Ã¹öÀÇ VFO¿¡ ´ëÇÏ¿©´Â ÀÌ PLL¹æ½ÄÀÌ ¾Æ´Ñ DDS¶ó°í ÇÏ´Â Á÷Á¢ µðÁöÅйæ½ÄÀ» »ç¿ëÇϴµ¥ ÀÌ ¹æ¹ýÀº »ç¿ëÁ֯ļöÀÇ ÇѰ谡 ³·¾Æ VFO µî¿¡¸¸ »ç¿ëµÇ¾îÁö°í ÀÖ´Ù. PLLÁ֯ļö½Åµð»çÀÌÀú°¡ »ç¿ëµÇ¾îÁö±â ½ÃÀÛÇÑÁö 70¿© ³âÀÌ Áö³µÁö¸¸ ÇöÀç ¾Æ¸¶Ã߾¼±»ç µéÀÌ PLLÀ» ÀÌ¿ëÇÑ ±â±â¸¦ ÀÚÀÛÇÏ´Â °ÍÀº ±×¸® ÈçÇÏÁö ¾Ê¾Ò´Ù. À̰ÍÀº ±âº»Àû ¿ø¸®¿¡ ´ëÇÑ ±â¼ú¼­°¡ ¸¹Áö ¾ÊÀ¸¸ç ¸î¸î ¹ø¿ª¼­°¡ ÀÖ±ä ÇÏÁö¸¸ Ãʺ¸ÀÚ°¡ ½±°Ô ÀÌÇØÇϴµ¥´Â ¾î·Á¿òÀÌ ÀÖ´Â °Í °°´Ù. À̹ø ±âȸ¿¡ °ü½É ÀÖ´Â ºÐÀ̶ó¸é PLLÁ֯ļö½Åµð»çÀÌÀú¸¦ Á÷Á¢ Á¢ÇÒ ¼ö ÀÖ´Â ±âȸ·Î »ý°¢µÈ´Ù. °¡´ÉÇÏ¸é ¼ö½Ä µîÀ» ÇÇÇϰí PLL(À§»óµ¿±â·çÇÁ)À» ÀÌÇØÇϴµ¥ ÁßÁ¡À» µÎ¾úÀ¸¸ç ½ÇÇèÀ» ÅëÇÏ¿© PLLÁ֯ļö ½Åµð»çÀÌÀú¸¦ ½±°Ô ¿Ï¼ºÇÒ ¼ö ÀÖµµ·Ï ÇÏ¿´´Ù.

 PLLÀÇ ¿ª»ç¸¦ º¸¸é 1932³â ¶óµð¿À¿¡ ÀÀ¿ëµÇ±â ½ÃÀÛÇϸ鼭 »ç¿ëµÇ¾úÀ¸¸ç, óÀ½ »ç¿ëµÇ¾ú´ø PLLÀº ȸ·Î°¡ º¹ÀâÇÏ°í °í°¡¿©¼­ ³Î¸® º¸±ÞµÇÁö ¸øÇÏ¿´À¸¸ç, ÀÌ PLLÀ» º»°ÝÀûÀ¸·Î »ç¿ëµÈ °ÍÀº 1943³â TVÀÇ µ¿±âȸ·Î¿¡ ÀÀ¿ëµÇ±â ½ÃÀÛÇϸ鼭ÀÌ´Ù. Áö±Ýµµ TV¿¡¼­´Â ÀÌ PLLÀÌ Áß¿äÇÑ ¿ªÇÒÀ» Çϰí ÀÖÀ¸¸ç Á֯ļö¸¦ ¼±ÅÃÇÏ´Â Æ©³Ê ¿Ü¿¡ TVÀÇ »öµ¿±â ȸ·Î¿¡´Â ÀÌ PLL¹æ½ÄÀ» »ç¿ëÇÏÁö ¾Ê´Â´Ù¸é °í°¡ÀÇ TVÀÌ´øÁö ¾Æ´Ï¸é Ä«¸Þ¶ó°¡ ¹Ù²ð ¶§¸¶´Ù Ãâ··°Å¸®´Â È­¸éÀÇ TV¸¦ º¸°í ÀÖ¾ú´ÂÁöµµ ¸ð¸¥´Ù.

 Æ¯È÷ ±Ù·¡¿¡´Â LSI±â¼úµî ICÀÇ ÁýÀûÈ­±â¼úÀÌ ¹ßÀüµÇ¸é¼­ ¿©·¯ °¡Áö °ªÀÌ ½Ñ PLL°ü·Ã ºÎǰµéÀÌ ¸¹ÀÌ »ý»êµÇ°íÀÖÀ¸¸ç Åë½ÅºÐ¾ß¿¡¼­´Â ¾ø¾î¼­´Â ¾ÈµÉ Áß¿äÇÑ È¸·Î·Î¼­ °¨ÃÊó·³ ¾²À̰íÀÖ´Ù. ±×·¯³ª ´ëºÎºÐ PLL°ü·Ã IC°¡ ƯÁ¤Á¦Ç°¿¡ ¸Âµµ·Ï ¼³°èµÈ Àü¿ë PLL IC°¡ ¸¹ÀÌ »ý»êµÇ°í ÀÖ°í ¹ü¿ë PLL IC´Â Á¡Á¡ »ý»êÀ» ÇÏÁö ¾Ê°í ÀÖ´Â Ãß¼¼¿¡ ÀÖ¾î ¾ÕÀ¸·Î ÇÁ·Î±×·¥À» »ç¿ëÇÏÁö ¾Ê´Â PLLÀÚÀÛÀº ¾î·Á¿ö Áú °ÍÀ¸·Î º¸ÀδÙ.

 PLLÀÇ ÀÀ¿ë¹üÀ§·Î´Â FM, AM°ËÆÄ, TVÀÇ APCȸ·Î, ½ºÅ×·¹¿À¹æ¼Û¿¡ »ç¿ëµÇ´Â MPX, ºñµð¿À °ËÆÄ, FSKº¯º¹Á¶, Àü¿øÁ֯ļöº¯È¯, Á֯ļö½Åµð»çÀÌÀú, ¸ðÅͼӵµ Á¶Àý±â µî ±× »ç¿ë ¹üÀ§´Â ¹æ´ëÇϸç ȸ·Î¹æ½Äµµ ´Ù¾çÇÏ´Ù.

 ÀÌ PLLÀ» Á֯ļö½Åµð»çÀÌÀú(frequency synthesizer ; Á֯ļöÇÕ¼º)·Î »ç¿ëÇÏ°ÔµÈ °ÍÀº 1970³â´ë ÃÊ ¹Ì±¹¿¡¼­ CBÆ®·£½Ã¹ö¿¡ 23ä³Î¿ë PLL½Åµð»çÀÌÀú¸¦ ä¿ëÇϸ鼭 À̰í, ä³Î¸¶´Ù Å©¸®½ºÅÐÀ» »ç¿ëÇÏÁö ¾Ê°í ¼ö10, ¼ö100 ä³ÎÈ­°¡ ½±°Ô °¡´ÉÇÏ°Ô µÇ¾ú´Ù. ´ç½ÃÀÇ °í±Þ CBÆ®·£½Ã¹ö´Â Å©¸®½ºÅÐÀ» »ç¿ëÇÑ 1, 2ä³Î¿ëÀÌ ÀÖ¾úÀ¸¸ç, ÀÌ PLL»ç¿ëÀº ȹ±âÀûÀΠä³Î¼±Åà ¹æ¹ýÀÌ µÇ¾ú´Ù.

 ¸ÕÀú ±âº»Àû PLL±âº»¿ø¸®¿¡ ´ëÇÏ¿© ¾Ë¾Æº»´Ù. PLLÀº ±âº»ÀûÀ¸·Î Àü¾ÐÁ¦¾î¹ßÁø±â(VCO ; votage controlled oscillator), À§»óºñ±³±â(PC ; phase comparator), Àú¿ª·çÇÁÇÊÅÍ(LPF ; low pass filter)·Î ±¸¼ºµÇ¾îÀÖÀ¸¸ç Çǵå¹é ·çÇÁÀÇ ±¸Á¶·Î¼­, ÀÏÁ¾ÀÇ ÀÚµ¿Á¦¾îȸ·ÎÀÌ´Ù.

<±×¸² 1> PLLÀÇ ±âº» ºí·°µµ

 

Àü¾ÐÁ¦¾î¹ßÁø±â(VCO)´Â °¡Àå Áß¿äÇÑ ºÎºÐÀ¸·Î ÀÌ VCOÀÇ ¹ßÁøÁ֯ļö¸¦ ¾ÈÁ¤È­½ÃŰ´Â °ÍÀÌ PLLÀÇ ¸ñÀûÀ̳ª ´Ù¸§ÀÌ ¾øÀ¸¸ç, ÀÌ VCO´Â Àü¾Ð¿¡ ÀÇÇÏ¿© ¹ßÁøÁ֯ļö°¡ ¹Ù²îµµ·Ï µÇ¾îÀÖÀ¸¸ç µÚ¿¡ ÀÚ¼¼ÇÑ ±¸Á¶¸¦ ¼³¸íÇÑ´Ù. À§ÀÇ <±×¸² 1>À» º¸¸é VCOÀÇ ¹ßÁøÁ֯ļö fvco¿Í fref¸¦ À§»óºñ±³±â(PC)°¡ ºñ±³ÇÏ°Ô µÇ´Âµ¥ ÀÌ PC¿¡¼­ ºñ±³ÇÏ¿© ³ª¿Â Â÷¸¸Å­ÀÇ ÆÄÇü(ÀÌ ÆÄÇüÀº PCÀÇ Á¾·ù¿¡ µû¶ó ´Ù¸§)À» Ãâ·ÂÇÏ°Ô µÈ´Ù. ÀÌ ÆÄÇüÀ» Àú¿ª·çÇÁÇÊÅÍ(LPF)¿¡¼­ DC¼ººÐ¿¡ °¡±õ°Ô ÆòȰÇÏ¿© VCO¿¡ Àΰ¡½ÃŲ´Ù. À̶§ ºí·°µµ¿Í °°ÀÌ LPF¿Í VCO»çÀÌ¿¡ ÁõÆø±â¸¦ ³Ö´Â °æ¿ìµµ Àִµ¥ ÀÌ´Â ·çÇÁ°ÔÀÎÀ» Çâ»ó½Ã۱â À§ÇÏ¿© Ãß°¡Çϱ⵵ Çϸç, À̰ÍÀº VCOÀÇ Á¦¾îÀü¾ÐÀÇ ºñ°¡ ÀûÀ» °æ¿ì¿¡ »ç¿ëµÈ´Ù. VCO´Â ÀÌ Àü¾Ð¿¡ ÀÇÇÏ¿© ¹ßÁøÁ֯ļö°¡ º¯ÇϰԵǸç, ´Ù½Ã VCOÀÇ ¹ßÁøÃâ·Â fvco¿Í PCÀÇ ±âÁØÁ֯ļö frefÀÇ ¹ßÁøÁ֯ļö¿Í À§»óÀ» ºñ±³Çϰí, ¿©±â¿¡¼­ ³ª¿Â ¿ÀÂ÷Àü¾ÐÀÌ PCÀÇ Ãâ·Â¿¡ ¹ß»ýµÈ´Ù. ÀÌ ¿ÀÂ÷Àü¾ÐÀº LPF, AMP¸¦ ÅëÇÏ¿© VCOÀÇ Á¦¾îÀü¾ÐÀÌ µÇ°í VCOÀÇ ¹ßÁøÁ֯ļö¸¦ ÀԷ½ÅÈ£ÀÇ Á֯ļö¿ÍÀÇ Â÷¸¦ °¨¼Ò½Ã۰í À§»óÀÌ °°À» ¶§  ±îÁö ·çÇÁ´Â °è¼Ó ¹Ýº¹µÈ´Ù. PC¿¡¼­ ÀÌ µÎ°³ÀÇ Á֯ļöÀÇ À§»óÀÌ °°¾ÆÁú ¶§ ºñ·Î¼Ò PLLÀÌ ¶ô(locked)µÇ¾ú´Ù°í ÇÑ´Ù. ÀÌ ¶ôÀÌ 1ȸ·Î ³¡³ª´Â °ÍÀº ¾Æ´Ï°í PC´Â °è¼ÓÇÏ¿© µÎ°³ÀÇ Á֯ļö¸¦ ºñ±³ÇÏ¿© ¿Âµµ µî ¿©·¯ ¿øÀÎÀ¸·Î º¯È­ÇÏ´Â VCO¸¦ ÀÏÁ¤ÇÑ Á֯ļö°¡ µÇµµ·Ï ¹Ýº¹ÇÏ¿© PLL¶ôÀ» À¯Áö½ÃŲ´Ù. ÀÌ ¶ôÀ» À¯ÁöÇϱâ À§ÇÏ¿©¼­´Â PC¿Í LPF¿¡¼­ ¸¸µé¾îÁø Àü¾ÐÀÌ VCOÀÇ Á¦¾î Àü¾ÐÀÇ ¹üÀ§¿¡ ÀÖ¾î¾ß ÇÏ¸ç ¸Å¿ì Áß¿äÇÑ ³»¿ëÀÌ´Ù. ÀÌ VCO°¡ ¹ßÁøÇÒ ¼ö ÀÖ´Â ¹üÀ§¸¦ ·ÎÅ©·¹ÀÎÁö¶ó Çϰí ÃÖ¾ÇÁ¶°Ç¿¡¼­µµ PLL¶ôÀÌ Ç®¸®Áö ¾ÊÀ» Á֯ļö ¹üÀ§¸¦ ĸó ·¹ÀÎÁö¶ó°í ÇÑ´Ù.

 ´ÙÀ½Àº ¿ì¸®°¡ ½ÇÁ¦·Î »ç¿ëÇÏ°Ô µÉ PLLÁ֯ļö ½Åµð»çÀÌÀúÀÇ ÀÀ¿ëÀÇ ¿ø¸®¸¦ ¾Ë¾Æº¸±â·Î ÇÑ´Ù.

 

<±×¸² 2>ÀÇ PLLÁ֯ļö ½Åµð»çÀÌÀú ºí·Ï´ÙÀ̾î±×·¥À» º¸¸é PLL¿¡ ÇÁ·Î±×·¡¸Óºí Ä«¿îÅ͸¸ Ãß°¡µÇ¾úÀ» »Ó ³ª¸ÓÁö´Â °°´Ù. ÀÌ ÇÁ·Î±×·¡¸Óºí Ä«¿îÅÍ´Â 1/N Ä«¿îÅÍÀÌ´Ù. ´Ù½Ã ¸»Çؼ­ VCOÀÇ Ãâ·Â Á֯ļö¸¦ ¿øÇÏ´Â ¼ö¸¸Å­ ³ª´©¾îÁÖ´Â Ä«¿îÅÍÀÌ´Ù.

 ÀÌ PLLÁ֯ļö ½Åµð»çÀÌÀú¿¡ »ç¿ëÇÏ´Â VCO´Â ¾Õ¿¡¼­µµ ¾ð±ÞÇßµíÀÌ Àü¾Ð¿¡ ÀÇÇÏ¿© ¹ßÁøÁ֯ļö°¡ ¹Ù²Ü ¼ö ÀÖ´Â Àü¾ÐÁ¦¾î¹ß±â·Î¼­ ¿ëµµ¿¡ µû¶ó X-tal ¹ßÁø±â µîÀ» »ç¿ëÇϱ⵵ ÇÏÁö¸¸ °¡º¯¿ë·®´ÙÀÌ¿Àµå¸¦ Æ÷ÇÔÇÑ LCȸ·Î¸¦ »ç¿ëÇϴ Ŭ·¦¹ßÁø±â°¡ ´ëºÎºÐ»ç¿ë µÇ¾îÁö°í ÀÖÀ¸¸ç, ÀÌ È¸·Î¸¦ ¸¹ÀÌ »ç¿ëµÇ´Â ÀÌÀ¯·Î´Â ¹ßÁø Á֯ļöÀÇ ¾ÈÁ¤¼º°ú Á¶Á¤ÀÌ ºñ±³Àû ½¬¿îµ¥ ÀÖ´Ù. ÀÌ VCOÀÇ Á֯ļö´Â ÄÜÆ®·Ñ Àü¾Ð¹üÀ§¿¡¼­ »ç¿ë Á֯ļö°¡ ¾ò¾î Á®¾ßÇϸç ÀÌ Á֯ļö ¹üÀ§°¡ ¾Õ¼­ ¾ð±ÞÇÑ ·ÎÅ©·¹ÀÎÁöÀÌ´Ù. ¹°·Ð ½ÇÁ¦ »ç¿ë °¡´ÉÇÑ Á֯ļö´Â ÀÌ ¹üÀ§º¸´Ù ¾à°£ ÀûÀº ¹üÀ§·Î ĸÃÄ·¹ÀÎÁö°¡ µÇ¸ç ¿ì¸®°¡ »ç¿ëÇÒ Á֯ļö´Â ÀÌ ¹üÀ§ ¾È¿¡ ÀÖ¾î¾ß ÇÏ¸ç ±×·¸Áö ¾ÊÀ» ¶§´Â C³ª L°ªÀ» º¯°æÇÏ¿© ÀÌ ¹üÀ§ ¾È¿¡ µé¾î¿Àµµ·Ï ÇÏ¿©¾ß PLLÀÌ LOCKÀÌ µÇ°Ô µÈ´Ù. ÀÌ LOCKÀÌ µÊÀ¸·Î¼­ ºñ·Î¼Ò ¿øÇÏ´Â ¾ÈÁ¤µÈ Á֯ļö¸¦ ¾ò°Ô µÇ´Â °ÍÀÌ´Ù.

 PLLÁ֯ļö ½Åµð»çÀÌÀú°¡ LOCKÀÌ µÇ¾úÀ» ¶§ Ãâ·ÂÁ֯ļö(fo)´Â ÇÁ·Î±×·¡¸ÓºíÄ«¿îÅÍÀÇ °ª(N)°ú ±âÁØ Á֯ļö(fr)ÀÇ °öÀÌ µÈ´Ù.

      Ãâ·ÂÁ֯ļö(fo) = ÀÓÀÇÁø(N) × ±âÁØ Á֯ļö(fr)

 ¿©±â¼­ ±âÁØ Á֯ļö(fr)´Â PLLÁ֯ļö ½Åµð»çÀÌÀúÀÇ Ãâ·ÂÁ֯ļö ¾ÈÁ¤µµ¸¦ °áÁ¤ÇÏ¸ç ´ëºÎºÐ X-tal¹æ½ÄÀ» »ç¿ëÇÏ¸ç ¾ÈÁ¤µµ¸¦ ³ôÀ̱â À§ÇÏ¿© ¿Âµµº¸»ó¿ë X-tal¹ßÁø±â(TCXO)¸¦ »ç¿ëÇϱ⵵ ÇÑ´Ù.

<±×¸² 2> PLLÁ֯ļö ½Åµð»çÀÌÀúÀÇ ±âº» ºí·°µµ

 ¿¹¸¦µé¾î ±âÁØ Á֯ļö(fr)°¡ 10kHzÀ̰í ÇÁ·Î±×·¡¸ÓºíÄ«¿îÅÍÀÇ °ª(N)ÀÌ 14450ÀÌ ¶ó¸é 10,000×14450=144,500,000 ·Î Ãâ·ÂÁ֯ļö´Â 144.500MHz °¡ µÈ´Ù. ¹°·Ð À̶§ VCO´Â 144MHz´ëÀÇ ¹ßÁø ¹üÀ§¸¦ °¡Á®¾ß ÇÒ °ÍÀ̰í ÇÁ·Î±×·¡¸ÓºíÄ«¿îÅ͵µ 144MHz´ë¸¦ 14450·Î ºÐÁÖÇÒ ¼ö ÀÖ´Â °ÍÀ̶ó¾ß ÇÒ °ÍÀÌ´Ù. ÀÌ·¸°Ô VCOÀÇ ¹ßÁø Á֯ļö¸¦ ¹Ù·Î ÇÁ·Î±×·¡¸ÓºíÄ«¿îÅÍ·Î ºÐÁÖÇÏ¿© À§»óºñ±³±â(PC)·Î ºñ±³ÇÏ´Â ¹æ½ÄÀ» Á÷Á¢ ¹æ½Ä PLLÁ֯ļö ½Åµð»çÀÌÀú¶ó°í ÇÑ´Ù. À§ ¿¹ÀÇ ÇÁ·Î±×·¡¸ÓºíÄ«¿îÅÍ´Â 144MHz´ë¸¦ 14450·Î Á÷Á¢ ºÐÁÖÇÏ¿´´Âµ¥ ÀÌ·¸°Ô ³ôÀº Á֯ļö¸¦ Á÷Á¢ ºÐÁÖÇÒ ¼ö ÀÖ´Â ÇÁ·Î±×·¡¸ÓºíÄ«¿îÅÍ´Â ÈçÄ¡ ¾ÊÀ¸¸ç ÁÖ·Î VCO¹ßÁø Á֯ļö¸¦ ±¹ºÎ ¹ßÁø±â¸¦ ¸¸µé¾î È¥ÇÕÇÏ¿© ³·Àº Á֯ļö·Î ¹Ù²Ù¾î ÇÁ·Î±×·¡¸ÓºíÄ«¿îÅÍ·Î ºÐÁÖÇÏ¿© »ç¿ëÇÏ´Â °æ¿ì°¡ ¸¹ÀÌ ÀÖ´Ù. ÀÌ ¹æ½ÄÀ» Á֯ļö ¹Í½Ì¹æ½Ä PLLÁ֯ļö ½Åµð»çÀÌÀú¶ó°í Çϸç ÁÖ·Î UVÆ®·£½Ã¹ö¿¡¼­ ¸¹ÀÌ º¼ ¼ö ÀÖ¾úÀ¸³ª ÃÖ±Ù ¸¸µé¾îÁö´Â UVÆ®·£½Ã¹ö¿¡¼­´Â ¿øÄ¨È­ µÇ¾îÀÖ°í ´ÙÀ½¿¡ ¼³¸íÇϰíÀÖ´Â ÇÁ¸®½ºÄÉÀÏ·¯¹æ½Ä PLLÁ֯ļö ½Åµð»çÀÌÀú°¡ ¸¹ÀÌ ÀÌ¿ëµÇ°í ÀÖ´Ù. ÀÌ ÇÁ¸®½ºÄÉÀÏ·¯¹æ½Ä PLLÁ֯ļö ½Åµð»çÀÌÀú´Â ¼ö½ÊMHzÁ¤µµ±îÁö¸¸ ºÐÁÖÇÒ ¼ö ¾ø´Â ÇÁ·Î±×·¡¸ÓºíÄ«¿îÅ;տ¡ ÇÁ¸®½ºÄÉÀÏ·¯¸¦ µÎ¾î Çѹø ºÐÁÖÇÑ ÈÄ ÇÁ·Î±×·¡¸ÓºíÄ«¿îÅ͸¦ »ç¿ëÇÏ´Â ¹æ½ÄÀ» ¸»ÇÑ´Ù.

 ¿©±â¼­ Á÷Á¢ »ç¿ëÇÒ ¹æ½ÄÀº Á÷Á¢ ¹æ½Ä PLLÁ֯ļö ½Åµð»çÀÌÀú¸¦ »ç¿ëÇϸç À§»óºñ±³±â, ±âÁØ ¹ßÁøÈ¸·Î¿Í ÇÁ·Î±×·¡¸ÓºíÄ«¿îÅͰ¡ ÇϳªÀÇ IC¾È¿¡ µé¾îÀÖ´Â MC145163P¸¦ »ç¿ëÇÏ¿´À¸¸ç ¿©±â¿¡ ³»ÀåµÈ ÇÁ·Î±×·¡¸ÓºíÄ«¿îÅÍ´Â Àü¿øÀü¾Ð 5V¿¡¼­ 30MHzÁ¤µµ±îÁö »ç¿ëÀÌ °¡´ÉÇϸç Àü¿øÀü¾ÐÀ» 8VÁ¤µµ ¿Ã¸®¸é 80MHzÁ¤µµ±îÁöµµ Á÷Á¢ »ç¿ëÀÌ °¡´ÉÇÑ PLL ICÀÌ´Ù.

 ÀÌ IC¸¦ ÀÌ¿ëÇÏ¿© 144¡­146MHz´ë PLL VFO¸¦ ±¸¼ºÇØ º»´Ù¸é 140MHz(46.666MHz×3)¸¦ ¹ßÁøÇÏ´Â ¹ßÁø±â¿Í VCOÀÇ Ãâ·ÂÁ֯ļö¸¦ È¥ÇÕÇÒ ¼ö Àִ ȸ·Î°¡ ÇÊ¿äÇϸç, ±âÁØÁ֯ļö¸¦ 10kHz·Î Çϰí ÇÁ·Î±×·¡¸ÓºíÄ«¿îÅ͸¦ 400¡­599»çÀ̸¦ »ç¿ëÇϰԵǸé 10kHz ½ºÅÜÀÇ 144.00¡­144.59MHz°¡ ¾ò¾îÁö°Ô µÈ´Ù. ¾Æ·¡ ºí·Ï´ÙÀ̾î±×·¥À» Âü°íÇϽñ⠹ٶõ´Ù.

 
VHF´ë PLLÁ֯ļö ½Åµð»çÀÌÀú ºí·Ï´ÙÀ̾î±×·¥

 

PLL 7§Ö´ë 100ä³Î PLL VFO ½ÇÇè 

  Áö±ÝºÎÅÍ´Â À̹ø¿¡ ¸¸µé¾îº¼ 7MHz´ë PLLÁ֯ļö ½Åµð»çÀÌÀú¿¡ÀÇ ±¸¼º¿¡ ´ëÇØ¼­ ¾Ë¾Æº¸¸ç, ÀÌÇÏ PLLÁ֯ļö ½Åµð»çÀÌÀú¸¦ PLLÀ̶ó°í Ç¥ÇöÇÑ´Ù. »ç¿ëµÈ ¹ÝµµÃ¼´Â PLL IC MC145163P 1°³, Æ®·£Áö½ºÅÍ KSC3199 3°³, °¡º¯¿ë·®´ÙÀÌ¿Àµå 1°³, Á¤Àü¾Ð IC 78L05 1°³¿Í ¾à°£ÀÇ C,R·Î ¸Å¿ì °£´ÜÇÏ°Ô ±¸¼ºµÇ¾î ÀÖÀ¸¸ç VCOÀÇ ¹ßÁøÁ֯ļö¸¸ 6980kHz¡­7120kHz ¹üÀ§ ¾È¿¡ µé¾î¿Àµµ·Ï ÇÏ°í ºÎǰ ±Ø¼ºµé¸¸ Ʋ¸®Áö ¾Êµµ·Ï ÇÑ´Ù¸é Æ²¸²¾øÀÌ ¿Ï¼º µÉ °ÍÀÌ´Ù. ¹°·Ð ¿©±â¼­´Â Ãʺ¸ÀÚ¸¦ À§ÇÑ Æ®·£Áö½ºÅÍ º¸´Â ¹ý, ÀúÇ× Àд ¹æ¹ý µîÀº »ý·«ÇÏ¿´À¸¸ç ÁÖ·Î LCÅÞÅ© ȸ·Î¸¦ ÀÌ¿ëÇÑ´ÙµçÁö X-tal¹ßÁø±â¸¦ ´Ù·ç¾îº¸½Å ºÐÀ̶ó¸é ¾î·Á¿òÀÌ ¾øÀ» °ÍÀ¸·Î »ý°¢µÈ´Ù. À̹ø Á¦ÀÛÇÒ PLLÀº °¡º¯ÆøÀ» 7000kHz¡­7100kHz, ½ºÅÜÀ» 1kHzÇÏ¿© 100ä³ÎÀ» »ç¿ëÇÒ ¼ö ÀÖÀ¸¸ç X-talÀ» »ç¿ëÇÏ¿© °°Àº ä³ÎÀ» ¾òÀ»·Á¸é 100°³ÀÇ X-talÀÌ ÇÊ¿äÇßÀ» °ÍÀÌ´Ù.

»ç¿ëÇÏ´Â ºÎǰ ¸ñ·Ï°ú ºÎǰ¹èÄ¡µµ¸¦ ÂüÁ¶ÇÏ¿© µ¿ÀÛ ¼³¸íÀ» º¸±â·Î ÇÑ´Ù.

MC145163P

 ÀÌ PLLÁ֯ļö½Åµð»çÀÌÀú IC´Â 4ÀÚ¸® º´·ÄBCDÀÔ·Â ÇÁ·Î±×·¡¸Óºí Ä«¿îÅÍ¿Í ³»ºÎ±âÁعßÁø±â, 4°¡ÁöÀÇ ºÐÁÖ ±âÁØÄ«¿îÅÍ, À§»óºñ±³±â µîÀ» ÇϳªÀÇ Ä¨¿¡ ³»ÀåÇϰí ÀÖÀ¸¸ç, ¿À·¡ ÀüºÎÅÍ ¸¹Àº ¾Æ¸¶Ãß¾î ±â±â µî¿¡ »ç¿ë µÇ¾î¿Â ICÀÌÁö¸¸ ±Ù·¡¿¡´Â ¸¶ÀÌÅ©·Î ÄÄÇ»ÅÍ·Î Á÷·Ä Á¦¾îÇÏ´Â PLL IC°¡ ¸¹ÀÌ »ç¿ëµÇ°í ÀÖ¾î °ÅÀÇ »ç¿ëµÇÁö ¾Ê°í ÀÖÀ¸³ª ÃÖ±Ù±îÁö »ý»êÀº Çϰí ÀÖ´Â °Í °°´Ù.

 µ¥ÀÌÅÍ ½ÃÆ®¿¡ ³ª¿ÍÀִ Ư¡À¸·Î´Â Àú ¼ÒºñÀü·Â, µ¿ÀÛ Àü¿øÀü¾Ð¹üÀ§ 3V¡­9V, ¼öÁ¤¹ßÁøÈ¸·Î ³»Àå, ±âÁØÄ«¿îÅÍ 4°¡Áö ºÐÁÖºñ ¼±Åð¡´É, NÄ«¿îÅÍ ºÐÁÖºñ 3¡­9999, Ä«¿îÅÍ ÀԷ¿¡ Àڱ⠹ÙÀ̾Çü ÁõÆø±â ³»Àå, Å×ÀÌÅÍ ÀÔ·Â ÇÉ¿¡ Ç®´Ù¿î ÀúÇ× ³»Àå, 2Á¾·ùÀÇ À§»óºñ±³±â Ãâ·Â, ·ÎÅ© °ËÁöÃâ·Â, µ¿ÀÛ ¿Âµµ¹üÀ§ -40¡É¡­85¡É·Î µÇ¾î ÀÖ¾î ÀÚÀÛ ¹× ½ÃÇè¿ëÀ¸·Î´Â ÀûÇÕÇÑ IC·Î »ý°¢µÈ´Ù. ³»ºÎ±¸Á¶´Â ¾Æ·¡ °èÅëµµ¸¦ Âü°íÇϱ⠹ٶõ´Ù.

 ÀÌ MC145163P´Â ÀϺ» ¸ðÅä·Ñ¶ó¿¡¼­ »ý»êÇÑ °ÍÀ¸·Î µ¥ÀÌÅÍ½ÃÆ®´Â Acrobat file Çü½ÄÀ¸·Î µÇ¾îÀÖÀ¸¸ç http://www.foxtr.com/pdf/MC145163P.pdf¿¡¼­ ´Ù¿î·Îµå ¶Ç´Â º¼ ¼ö ÀÖÀ¸¸ç Adobe Acrobat Reader°¡ ÀÖ¾î¾ß ÇÑ´Ù.

 
L1, TR

 VCO¹ßÁøÄÚÀÏ·Î NR10 Æ®·ÎÀÌ´ú Äھ 0.2mm ¿¡³ª¸á¼± 23ȸ¸¦ °¨´Â´Ù. ÀÌ ÄÚÀϰú C7¿¡ ÀÇÇÏ¿© ¹ßÁøÁ֯ļö°¡ °áÁ¤µÇ¸ç ¾Æ·¡ ¼³¸íÇϰÚÁö¸¸ R1À» ¿¬°áÇÏÁö ¾Ê°í »çÁø°ú °°ÀÌ 10§Ú °¡º¯ÀúÇ×À» ºÎÂøÇϰí Ãâ·ÂÁ֯ļö¸¦ ÃøÁ¤ÇÏ¿© 6.9§Ö¡­7.11§Ö ¹üÀ§¿¡ ÀÖ¾î¾ß Çϸç, À̺¸´Ù Ãâ·ÂÁ֯ļö°¡ ³ôÀ» °æ¿ì¿¡´Â ÄÚÀÏÀ» ¸î ȸ ´õ °¨´øÁö C7¿¡ ¼ö10§ÜÁ¤µµ¸¦ Ãß°¡ÇÏ¿© »ç¿ëÁ֯ļö ¹üÀ§°¡ µÇµµ·Ï ÇÑ ÈÄ °¡º¯ÀúÇ×À» Á¦°ÅÇϰí R1 4.7§ÚÀ» »ðÀÔÇÏ¸é ¿øÇÏ´Â Á֯ļö¸¦ ¾òÀ» ¼ö ÀÖÀ» °ÍÀÌ´Ù.

 ¿©±â¼­ »ç¿ëµÇ´Â TRÀº ÀϹÝÀûÀ¸·Î ÈçÈ÷ »ç¿ëµÇ¾îÁö°í ÀÖ´Â KEC(Çѱ¹ÀüÀÚ)¿¡¼­ ¸¸µé¾îÁö´Â KTC3199¸¦ »ç¿ëÇÏ¿´´Ù. ÀÌTRÀº À¯»çÇÑ Æ¯¼ºÀÌ¸é ´ëġǰÀ» »ç¿ëÇÏ¿©µµ ¹«¹æÇϳª ÁÖº¯ ºÎǰÀÇ Á¤¼ö¸¦ ¹Ù²Ù¾î¾ß ÇÒ °æ¿ìµµ ÀÖÀ» ¼ö ÀÖ´Ù.

 

ȸ·Î

 »ç¿ëµÈ ºÎǰÀÇ °³¼ö´Â 50¿©°³ Á¤µµ·Î ºñ±³Àû °£´ÜÇÑ ÆíÀÌ´Ù. óÀ½ PLLÀ» Á¢ÇÏ´Â »ç¶÷ÀÌ ¹Ýµå½Ã ¿Ï¼ºÇÒ ¼ö ÀÖµµ·Ï ±¸¼ºÇØ º¸¾ÒÀ¸¸ç ¾Æ·¡¿Í °°ÀÌ VCOÁ¶Á¤ÀÌ µÇ°í ºÎǰÀÇ ±Ø¼º¸¸ ¹Ù²îÁö ¾Ê´Â´Ù¸é 100ä³ÎÀÇ 7MHz´ë PLL Á֯ļö½Åµð»çÀÌÀú°¡ ¿Ï¼º µÉ °ÍÀÌ´Ù. ICÀÇ ÇÉ º¸´Â ¹æ¹ý, TR°ú Äܵ§¼­ÀÇ ±Ø¼º Á¤µµ¸¸ ±¸ºÐÇÒ ¼ö ÀÖ´Â ºÐÀ̶ó¸é ¹®Á¦°¡ ¾øÀ» °ÍÀ¸·Î »ý°¢µÈ´Ù.

 ºÎǰÀÇ °æ¿ì PLL IC¸¦ Á¦¿ÜÇϰí´Â ´ëºÎºÐ ½ÃÀå¿¡¼­ ½±°Ô ±¸ÀÔÇÒ ¼ö ÀÖÀ¸¸ç ÀÌ PLL IC´Â ¿ìÆíµîÀ» ÅëÇÏ¿© ±¸ÀÔÇÒ ¼ö ÀÖÀ¸¸ç ¿©·¯ »ç¶÷ÀÌ °øµ¿À¸·Î ±¸¸ÅÇÏ´Â ¹æ¹ýµµ ÁÁÀ¸¸®¶ó°í »ý°¢µÈ´Ù. ±âŸºÎǰ¿¡ ´ëÇÏ¿©´Â Å©°Ô ±¸ÀÔ¿¡ ¹®Á¦°¡ ¾øÀ» °ÍÀ¸·Î »ý°¢µÈ´Ù.  

 ¸ÕÀú VCOºÎºÐÀ» º¸±â·Î ÇÑ´Ù. L1, C6, C7, D1À¸·Î ÅÊũȸ·Î¸¦ ±¸¼ºÇϰí ÀÖ´Ù. D1Àº °¡º¯¿ë·®´ÙÀÌ¿Àµå(¹Ù¸®ÄÎ)·Î DCÀü¾ÐÀÌ ¿ª¹æÇâÀ¸·Î Àΰ¡µÇ¸é Àü¾Ð¿¡ ¹Ýºñ·ÊÇÏ¿© ¿ë·®ÀÌ º¯ÇÏ°ÔµÇ¾î ¹Ù¸®Äܰú °°Àº ¿ªÇÒÀ» ÇϰԵȴÙ. óÀ½ PCB¿¡ ºÎǰÀ» ³¢¿ï ¶§ R1Àº ³¢¿ìÁö ¾Ê´Â´Ù. PCBÀÇ ÀÌ ºÎºÐ¿¡ Àӽ÷Π»çÁø°ú °°ÀÌ 10§ÚÁ¤µµÀÇ °¡º¯ÀúÇ×À» ºÎÂøÇÏ¿© ÃÖ¼Ò·ÃÖ´ë·Î °¡º¯ ÇÏ°Ô µÇ¸é Àü¿ø Àü¾Ð¹üÀ§ Áï 0¡­5V°¡ °¡ÇØÁöµµ·Ï PCB°¡ ¸¸µé¾îÁ® ÀÖÀ¸¸ç ÃÖ´ëÀü¾Ð¿¡¼­ °¡Àå ³·Àº Á֯ļö, 0V¿¡¼­ °¡Àå ³ôÀº Á֯ļö°¡ µÇ¸ç, 6.97MHz¡­7.12MHz Á¤µµÀÇ ¹üÀ§ ¾È¿¡ µé¾î¾ß PLL·ÎÅ©°¡ µÇ¸ç ±×·¸Áö ¾ÊÀ¸¸é L1À̳ª C6¶Ç´Â C7°ªÀ» ¹Ù²Ù¾î ÀÌ ¹üÀ§ ¾È¿¡ µé¾î°¡µµ·Ï ÇÏ¿©¾ßÇÑ´Ù. ¸¸¾à ÀÌ VCO°¡ 6.56MHz¡­7.066MHz ¹üÀ§¿¡ ÀÖ´Ù°í ÇÑ´Ù¸é 7.066MHz À̻󿡼­´Â PLL·ÎÅ©°¡ Ç®¸®°Ô µÇ¾î »ç¿ëÀÌ ºÒ°¡´ÉÇØ Áø´Ù.

ÀÌ VCO¹ßÁøÁ֯ļö ¹üÀ§¸¸ Èñ¸ÁÇÏ´Â ¹üÀ§¸¦ ¿©À¯ ÀÖ°Ô ÇÑ´Ù¸é ÀÌ PLLÁ֯ļö½Åµð»çÀÌÀú´Â ¾î·ÆÁö ¾Ê°Ô ¿Ï¼º µÉ °ÍÀÌ´Ù.

À§¿Í °°ÀÌ VCO¸¦ ¿Ï¼ºÇÏ°Ô µÈ ÈÄ Àӽ÷ΠºÎÂøÇß´ø 10§ÚÀÇ °¡º¯ÀúÇ×Àº Á¦°ÅÇϰí R1°ú ´Ù¸¥ ¸ðµç ºÎǰÀ» ³¢¿î ÈÄ Àü¿øÀ» ³Ö´Â´Ù. TP1¿¡ Á֯ļöÄ«¿îÅ͸¦ ¿¬°áÇÑ ÈÄ DIP SW·Î Á֯ļö¸¦ ¹Ù²Ù¾î º»´Ù. ¹üÀ§³»ÀÇ ¿øÇÏ´Â Á֯ļö¸¦ ¾ò¾îÁö´Â °ÍÀ» È®ÀÎÇÒ ¼ö ÀÖÀ» °ÍÀÌ´Ù. DIP SW´Â ¿ÞÂʺÎÅÍ §Ö, 100§Õ, 10§Õ, 1§Õ·Î 8,4,2,1 BCDÄÚµå·Î µÇ¾îÀÖÀ¸¸ç, §ÖÀÚ¸®¸¦ 7·Î ÇÒ °æ¿ì 0111·Î ÇÏ¸é µÇ´Âµ¥ DIP SW¸¦ ¿Ã¸®´Â °ÍÀÌ 1, ³»¸®´Â °ÍÀÌ 0ÀÌ´Ù. ÀÌ PLLÁ֯ļö½Åµð»çÀÌÀú ȸ·Î¿¡¼­ 1§Õ¹Ì¸¸ÀÇ Á֯ļö¸¦ ¾òÀ¸·Á¸é ±âÁØ Á֯ļö Æ®¸®¸Ó C3¸¦ µ¹¸®¸é ¾òÀ» ¼öµµ ÀÖÀ¸¸ç ¹Ù¸®ÄÎ µîÀ» ÀÌ¿ëÇÏ¿© °¡º¯ ÀúÇ×À» ÀÌ¿ëÇÏ°Ô ÇÒ ¼öµµ ÀÖ´Ù.

VCOÀÇ Á¶Á¤Àº ´ÙÀ½°ú °°ÀÌÇÑ´Ù.
:  ¹Ý°íÁ¤ ÀúÇ×(10Kohm Á¤µµ)À» ºÙ¿© VCOÀÇ ¹ßÁøÁ֯ļö ¹üÀ§¸¦ È®ÀÎÇÑ ÈÄ R1À» »ðÀÔÇÑ´Ù (À§ »çÁø ÂüÁ¶)
¸¸¾à ¹ßÁø ¹üÀ§°¡ 7.12~7.38À̶ó¸é C7  47pF¿¡ º´·Ä·Î C¸¦ Ãß°¡ ÇÏ´øÁö 20~30pFÁ¤µµÀÇ Æ®¸®¸Ó¸¦ ´Þ¾Æ ½±°Ô ¹üÀ§¿¡ µé¾î ¿À°Ô ÇÒ ¼ö ÀÖ´Ù. ¶ÇÇÑ ¹ßÁøÀ» 6.72~6.98Çϰí ÀÖ´Ù¸é C7  47pFÀ» ÁÙÀÌ¸é ¹üÀ§¾È¿¡ ¿À°Ô µÈ´Ù.

 

 

(¿Ï¼ºµÈ PLL VFO)

       »ç¿ëºÎǰ¸ñ·Ï

IC1

MC145163P

1

 

C9, 20

330§Ü

2

IC2

78L05

1

 

C10

10§Ü

1

TR1

KTC3199GR

1

 

C12, 16

470§Ü

2

TR2, TR3

KTC3199Y

2

 

C13, 15, 17

39§Ü

3

X-tal

4.096§Ö

1

 

C14

33§Ü

1

L1

NR10¿¡ 23T

1

 

C18, 19

100§Þ

2

L2, L3

12uH

2

 

R1, 5, 9, 13

4.7§Ú

4

DIP SW1,2

KSD08H

2

 

R2, 12, 14, 16

1§Ú

4

LED

2.5¥õ

1

 

R3

100§Ú

1

D1

SVC251SPA

1

 

 

 

 

C1

27§Ü

1

 

R4

10§Ú

1

C2

12§Ü

1

 

R6, 11, 15

220§Ù

3

C3

30p Trimer

1

 

R7

150§Ù

1

C4

3.3§Þ

1

 

R8

22§Ù

1

C5, 11

0.01§Þ

2

 

R10

1.8§Ú

1

C6

150§Ü

1

 

R17

910§Ù

1

C7

47§Ü

1

 

R18

1.2§Ú

1

C8

100§Ü

1

 

PCB

PCB-PLL2C

1

 

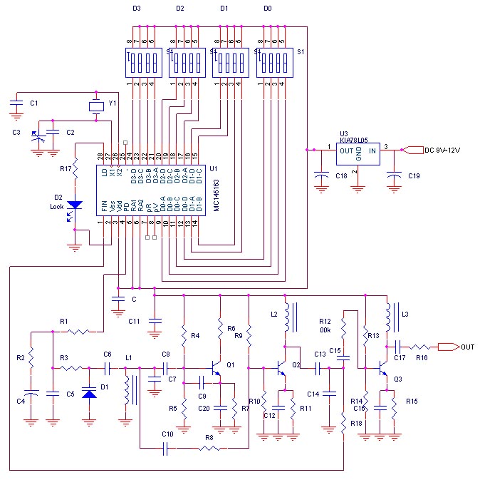
 7MHz PLLÁ֯ļö ½Åµð»çÀÌÀú Àü ȸ·Îµµ


   Âü°í1 :   VCO ¹ßÁøÆÄÇü ;  hfe°¡ ³·Àº TRÀ» »ç¿ëÇØµµ ¹ßÁøÀ» Àß ÇÕ´Ï´Ù.
                      TR1Àº KTC3199Y·Î ¹Ù²Ù¾î »ç¿ëÇϰí À§ ºÎǰÁ¤¼ö ±×´ë·Î ¹ßÁøÀ» Àß Çϰí ÀÖ½À´Ï´Ù.
                      DCÀü¾Ð°è·Î B : 1.32V, C : 3.45V, E : 1.05V ·Î ¹ÙÀ̾ Àü¾ÐÀÌ 0.3VÁ¤µµ ÀÔ´Ï´Ù.
                     

 

¹ßÁø TR º£À̽º¿¡¼­ ¾à1.7VÀÇ ¹ßÁø ÆÄÇüÀ» º¼ ¼ö ÀÖ½À´Ï´Ù.
  (½ºÄÚ¿ìÇÁ Ç÷çºê ¹Ù·Î ¿¬°á AC input)

1div.ÀÌ 50ns·Î 1ÁֱⰡ 3divº¸´Ù ¾à°£ Àû°Ô º¸À̸ç, 140nsÁ¤µµ Áï 7MHzÀÇ ÆÄÇüÀÔ´Ï´Ù.

   Âü°í2 : °¡º¯¿ë·®´ÙÀÌ¿Àµå
             ¿©±â »ç¿ëµÈ ¹Ù¸®ÄÎÀº ÀúÀü¾Ð¿ë(´ë°³´Â 1~10VÁ¤µµ)À¸·Î ±Ô°ÝÇ¥»óÀÇ µ¥ÀÌÅ͸¦ º¸¸é 1V ÀÏ ¶§ 23pF(38pF),
             5V ÀÏ ¶§ 11pF·Î µÇ¾î ÀÖ½À´Ï´Ù. ¿ë·®ºñ°¡ 15pF ÀüÈÄÀÇ À¯»çÇÑ ¾î´À ´ëüǰÀ» ¾²¼Åµµ ¹«¹æ ÇÕ´Ï´Ù.

Àü¿ø

 Àü¿øÀº Àüü 5V·Î µ¿À۵Ǹç 78L05¸¦ »ç¿ëÇÏ¿© DC 8¡­15V¸¦ ³Ö¾îÁÖ¸é µÇ¸ç Àüü »ç¿ëÀü·ù´Â 28mA Á¤µµ ¼Ò¸ðµÈ´Ù.

 VCO´Â TR1°ú L1, C7, C6, D1À¸·Î ±¸¼ºµÇ¾îÀÖÀ¸¸ç D1¿¡ °¡ÇØÁö´Â Àü¾Ð¿¡ ÀÇÇÏ¿© ¹ßÁøÁ֯ļö°¡ Á¦¾îµÈ´Ù.

 

±âÁØÁ֯ļö

 ±âÁØÁ֯ļö´Â 4.096§Ö Å©¸®½ºÅ»À» »ç¿ëÇÏ¿© PLL IC³»ºÎ¿¡¼­ ºÐÁÖÇÏ¿© 1§Õ¸¦ »ç¿ëÇϸç,
ÀÌ ±âÁØÁ֯ļö¿¡ ÀÇÇÏ¿© PLL Á֯ļö ½ºÅÜÀÌ Á¤ÇØÁø´Ù.

 

Á֯ļö ¼³Á¤¹æ¹ý

 Á֯ļö ¼³Á¤Àº °¡Àå ½±°Ô ±¸ÀÔÇÒ ¼ö ÀÖ´Â DIP½ºÀ§Ä¡¸¦ »ç¿ëÇÏ¿´´Ù. ÀÌ DIP½ºÀ§Ä¡·Î 4ÀÚ¸®ÀÇ Á֯ļö¸¦ ¼³Á¤Çϴµ¥ 2Áø¼ö¸¦ »ç¿ëÇÑ´Ù. §ÖÀÚ¸® 7À» ¼³Á¤ÇÏ·Á¸é 0111(8421), Áï ½ºÀ§Ä¡¸¦ OFF. ON, ON, ON ÇÏ¸é µÈ´Ù. ¶Ç 10§Õ´ÜÀ§ 5¸¦ ¼³Á¤ÇÑ´Ù¸é 10§Õ´ÜÀ§½ºÀ§Ä¡ 4°³¸¦ 0101 OFF, ON, OFF, ONÀ¸·Î ÇÏ¸ç ½ºÀ§Ä¡¸¦ À§·Î ¿Ã¸®´Â °ÍÀÌ ONÀÌ µÈ´Ù.

8421 > 0111 > 0+4+2+1=7,     8421 > 0000> 0+0+0+0=0,   8421 > 0100 > 0+4+0+0=4,     8421 > 0011 > 0+0+2+1=3

 

 ÀÌ 7MHz PLLÁ֯ļö ½Åµð»çÀÌÀú¸¦ ÅëÇÏ¿© PLLÁ֯ļö ½Åµð»çÀÌÀú¸¦ ÀÌÇØÇÏ°í ´Ù¸¥ ¹êµåÀÇ PLLÁ֯ļö ½Åµð»çÀÌÀú¸¦ ±¸ÇöÇϴµ¥ µµ¿òÀÌ µÇ¾úÀ¸¸é ÇÑ´Ù. PLLÀÌ °³¹ß µÈÁö 70¿©³âÀÌ Áö³ª ¸¹Àº µð¹ÙÀ̽ºµéÀÌ °³¹ßµÇ¾î »ç¿ëµÇ°í ÀÖÀ¸¸ç Á¡Á¡ ÀÚÀÛÇϱ⿡ ½¬¿î ºÎǰµéÀÌ »ç¶óÁö±â ½ÃÀÛÇϰí ÀÖ´Ù. À̹ø »ç¿ëÇÑ º´·Ä ÀԷ¹æ½ÄÀÇ PLL ICµµ ¸î ³â Àü±îÁö »ý»êÀÌ µÇ¾î ¾ÆÁ÷Àº ÀÔ¼ö°¡ °¡´ÉÇÏÁö¸¸ ¸ÓÁö¾Ê¾Æ PLLÁ֯ļö ½Åµð»çÀÌÀú¸¦ ½ÇÇèÇÏ·Á¸é ¹Ýµå½Ã ¸¶ÀÌÅ©·ÎÄÄÇ»Å͸¦ ÀÌ¿ëÇÏ¿©¾ß °¡´ÉÇÒ °ÍÀ¸·Î º¸ÀδÙ. À̹ø¿¡ »ç¿ëµÈ PLL IC´Â ȸ·Î¸¦ °£´ÜÇÏ°Ô Çϴµ¥ ¸ñÀûÀ» µÎ¾ú±â ¶§¹®¿¡ ´Ù¼Ò °í°¡ÀÇ IC¸¦ »ç¿ëµÇ¾ú´Ù. ÀÌÁ¦ ¿ø¸®¸¦ ÀÌÇØÇÏ¿´À¸´Ï ´Ù¸¥ PLL IC·ÎÀÇ ÀÀ¿ëµµ °¡´ÉÇÒ °ÍÀ¸·Î »ý°¢µÇ¸ç, ÀÔ¼ö°¡ °ï¶õÇÑ ºÎǰÀº °øµ¿ ±¸¸Å µîÀ» ÅëÇÏ¸é °¡´ÉÇÒ °ÍÀ¸·Î º¸ÀδÙ.

 

¡Ø KARLòµ (¾Æ¸¶Ã߾¼±¿¬¸Í ȸÁö) 2002³â 8¿ùÈ£ÀÇ ³»¿ëÀ¸·Î ¼öÁ¤, Ãß°¡ ½ÇÇèÇÏ¿´À½.